今年2月,国家相关部委连续下发了《关于规范高等学校SCI论文相关指标使用树立正确评价导向的若干意见》与《关于破除科技评价中“唯论文”不良导向的若干措施(试行)》两个重量级文件。文件下发至今已2月有余。这2个月间,破除“SCI至上”,各大高校有何动作?这一政策的执行情况究竟如何?▎动真格!从目前公开的信息来看,文件下发后,各大高校正在陆续制定出台新的政策。其中,西北工业大学与清华大学已经制定并发布了新的学术评价标准。与此前的评价标准相比,此次两所学校下发的新文件,改革之处主要体现在“突出师德考核”,“加大教学业绩考量”和“改变科研评价方式”等三个方面,代表作评价、分类评价、同行评审等新鲜的概念也出现在了文件中。西北工业大学更是明确了具体做法:将引入第三方权威机构进行同行评审。

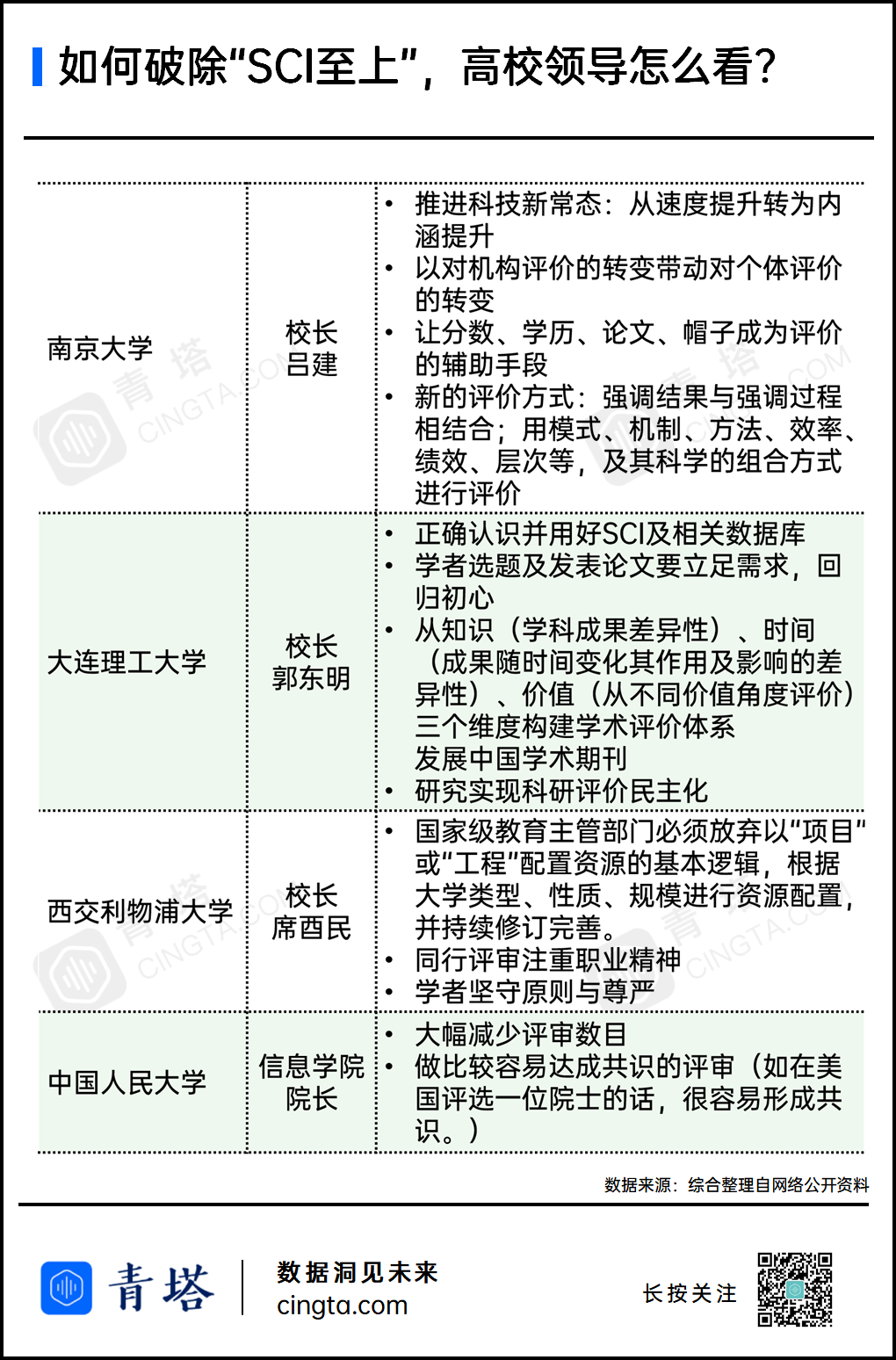
与此同时,其他高校也纷纷释放出了改革信号,许多高校校长及行政干部在媒体上发表社论,各抒己见,从宏观角度对政策的落地实施进行了补充。

然而破五唯,破除SCI至上,应该立什么?国家层面只说了要“做什么”,却没有对“怎么做”进行具体的指导。究竟应该怎样评价一个大学教授的贡献,怎样界定一位学者研究的学术价值?更多的高校还处在改革的压力与迷茫之中。▎如何评价科研成果不再唯SCI进行量化考评,我们怎样评价一位学者所进行的研究的价值?有学者曾分享了他所在的研究组经历的一次国际考评。从反馈回的评价结果来看,考评组主要围绕着研究的重要性及影响,研究的创新点,5-10年间的研究潜力等等几个方面进行学术评价,并十分注重研究的创新性和原创性,以及考评对象的研究工作与国际小同行相比,处于什么水平。

那么一项成果的原创性和创新性又将如何界定?
这是一项全世界都在共同探索的话题。英国新近修订的“卓越科研评价框架”(REF)给出了一个答案。REF将学术工作分为四个大类学科,分类探讨原创性的界定,并形成了一套可完整执行的科研成果原创性评价标准。

然而,科研评价仅仅是一所高校进行人才评价的一部分,一所大学要想建立一个完整科学的人才评价制度所要解决的问题还远远不止这些。它们首先需要回答的一个问题,就是“大学教授究竟应该是什么样子的?我们应该如何评价一位大学教授?”
▎如何评价大学教授?怎样科学地评价一名大学教授,完整的经验来自大洋彼岸。早在2014年,就有教授在个人博客中分享了美国某大学微生物系对于教师(Faculty)的分类评价标准。在美国,大学教师需要承担的工作大致可以分为教学、研究和服务三个方面。而对于每一部分工作量的占比,可以由教师自行协商制定个性化的方案,并可灵活调整,美国的大学不做强行要求。例如,教授A今年的工作量可能为教学25%,研究70%,服务5%,几年后,这一方案可以调整为教学55%,研究40%,服务5%。根据自身情况不同,每一位教师每一个年份的工作量占比都可能会有所不同。每一年,学校都会将核定工作量为1-25%之间的记作A档,26%-60%为B档,60%以上为C档。并根据各个部分不同的工作量,分别制定差异化的评价标准。以目前国内评价体系中较为忽略的教学为例,教学工作量认定为A档的教师仅需满足在“学生评估”和“教学手段”两方面的评价就可获评为优秀,而C档的教师想要得到优秀的评价则需要满足一些项目、会议、获奖等方面的要求。

从完整的评价标准来看,一名大学教师在各个方面的努力,上至发表论文,承担项目、获得科技奖励,下至为学生寻求实习和联合培养机会、培养学生创造性思维、开发新的教学手段等等,都能记入考评,且每一项工作都能够得到相当程度的重视。
而论文发表、科研经费等等量化的数据指标,也是美国高校评价一名教师的维度之一,评价时也会作为参考。细究“五唯”的内在逻辑,它的出现符合当时的国情。在科技发展的初期阶段,效率为先,中国确实需要一种能在短期内让具备一定科研生产效率的研究者脱颖而出,实现科研成果和科研人才数量的急剧增加的人才评价制度。如今国情发生变化,国家对于科技的需求发生变化。尽管改革之中阻力多多,但打破“五唯”这把“旧尺子”,已是势在必行了。